爱手游

代号江湖攻略大全 新手攻略出生选择推荐[多图]

来源:爱手游网手游新闻|作者:ishouyou.cn |发表时间:2018-11-11

代号江湖怎么玩,如何开局比较好,开始的时候做些什么发展更快,选择什么样的出生更好,分别都有什么样的区别呢?下面是爱手游网MT为大家带来的代号江湖攻略大全,新手攻略出生选择推荐,希望能帮助到大家!

代号江湖攻略大全

出生

1、权二代 增加5%历练;

2、富二代 增加金钱;

3、武二代 减少主角消耗10%历练;

4、*丝 增加5%经验。

代号江湖攻略大全 新手攻略出生选择推荐[多图]图片1

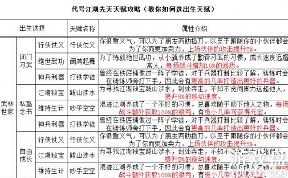
而这一代江湖的出生天赋则有5种,分别为

1、行侠仗义:上场伙伴的攻击提升5%。

2、闻鸡起舞:每场战斗增加10%的阅历。

3、打铁学徒:更高的几率打造出更好的兵器。

4、跋山涉水:提升5%的移动速度。

5、妙手空空:每场战斗额外获取100%的银两,有极小几率可获得元宝。

代号江湖攻略大全 新手攻略出生选择推荐[多图]图片2

代号江湖攻略大全 新手攻略出生选择推荐[多图]图片3

代号江湖攻略大全 新手攻略出生选择推荐[多图]图片4

代号江湖攻略大全 新手攻略出生选择推荐[多图]图片5

而除了先天天赋外,每个人还可以获得其他不同的天赋,个性化发展。小伙伴们,看完有没有非常激动,赶紧进入游戏体验吧。

PS:

目前看来,妙手空空最有用,前面发展的阶段太缺钱了

单纯从天性看,还是加攻击的最好,毕竟存在不可替代性

我喜欢那个多金的,哈哈,就喜欢钱

当然秒选妙手空空啦,有元宝呢,平民必备,就是布吉岛几率是不是和花和尚一样低

这游戏打怪是要体力的,体力是有限的,几率如果很低,这个技能就鸡肋了

大家可以使用手机百度搜索《爱手游网手游站熊掌号》获得更多资讯攻略。

手机扫描下方二维码,海量福利,不定期礼包活动等你来拿

  • 关注爱手游微信公众号

    关注爱手游网微信公众号

  • 手游折扣APP

    手游折扣APP

关于本站|广告服务|版权声明|联系我们|网站标签

健康游戏忠告:抵制不良游戏 拒绝盗版游戏 注意自我保护 谨防受骗上当 适度游戏益脑 沉迷游戏伤身 合理安排时间 享受健康生活

Copyright 2016-2018 www.ishouyou.cn 鄂ICP备13009450号 爱手游网 鄂公网安备 42011602000619号